
搜狐娱乐专稿 (哈麦/文)《哪吒之魔童闹海》正在成为中国最赚钱的电影。
该片预测总票房连日走高,最新预测已过160亿。它带来的巨额利润将由光线和导演饺子的公司分享。
光线还因为这部电影,实现了总市值的翻倍跃升,已成为电影行业总市值最高的电影公司,断层式领先。
预测总票房过160亿,光线市值暴涨310亿
《哪吒2》热度不减,票房屡创新高,上映14天累计票房近90亿元,灯塔专业版、猫眼专业版分别将其预测总票房调高到了151.33亿元、160.36亿元。

目前票房90亿元时,《哪吒2》投资方分账约32亿元(猫眼专业版数据)。
如果最终票房160亿元,投资方分账将达到约57亿元。
假设电影的制作 宣发总成本能控制在5亿元内,光票房产生的净利润将达到52亿元。
作为超级爆款电影,《哪吒2》海外票房、网络版权、品牌授权、周边产品销售等还将带来可观的收入,最终盈利还会不断膨胀。
另一方面,作为《哪吒2》主控出品方、发行方的光线传媒节后股价连涨,从9.53元涨到了20.1元,五个交易日翻倍,创历史新高。

总市值从280亿涨到了590亿,涨了310亿,成为总市值最高的电影公司,断层式领先,总市值是万达电影的2.4倍,是华谊兄弟的7.8倍。

投资方分账或破57亿,饺子公司能分24亿?
《哪吒2》因为出品方比较集中,最终的受益方只有两方,就是光线传媒和导演饺子的公司。
根据猫眼专业版信息,《哪吒2》有五大出品方,分别是成都可可豆动画、北京光线传媒、北京光线影业、成都自在境界文化传媒、北京彩条屋科技,三家是光线系公司,两家是导演饺子的公司。发行由北京光线影业独控。

排在出品方首位的成都可可豆动画是导演饺子(原名杨宇)实控的公司,光线间接持股。
成都可可豆动画由霍尔果斯可可豆动画100%控股,霍尔果斯可可豆动画由杨宇担任法人,杨宇持股56%,光线旗下的北京彩条屋科技持股30%,为第二大股东,董事兼总经理刘文章持股14%,为第三大股东。

第四大出品方成都自在境界文化传媒也是导演饺子控制的公司。该公司成立于2022年,杨宇(饺子)持股51%,彭桦、彭利利各持股48%、1%,彭桦担任法人。

其他三大出品方都是光线,是母公司、子公司、孙公司的关系。
第五大出品方北京彩条屋科技是北京光线影业的全资子公司,第三大出品方北京光线影业是第二大出品方北京光线传媒的全资子公司,所以最终彩条屋、光线影业、光线传媒三家出品方的收益,以及光线影业作为发行方的收益都会体现在上市公司光线传媒的财报里。
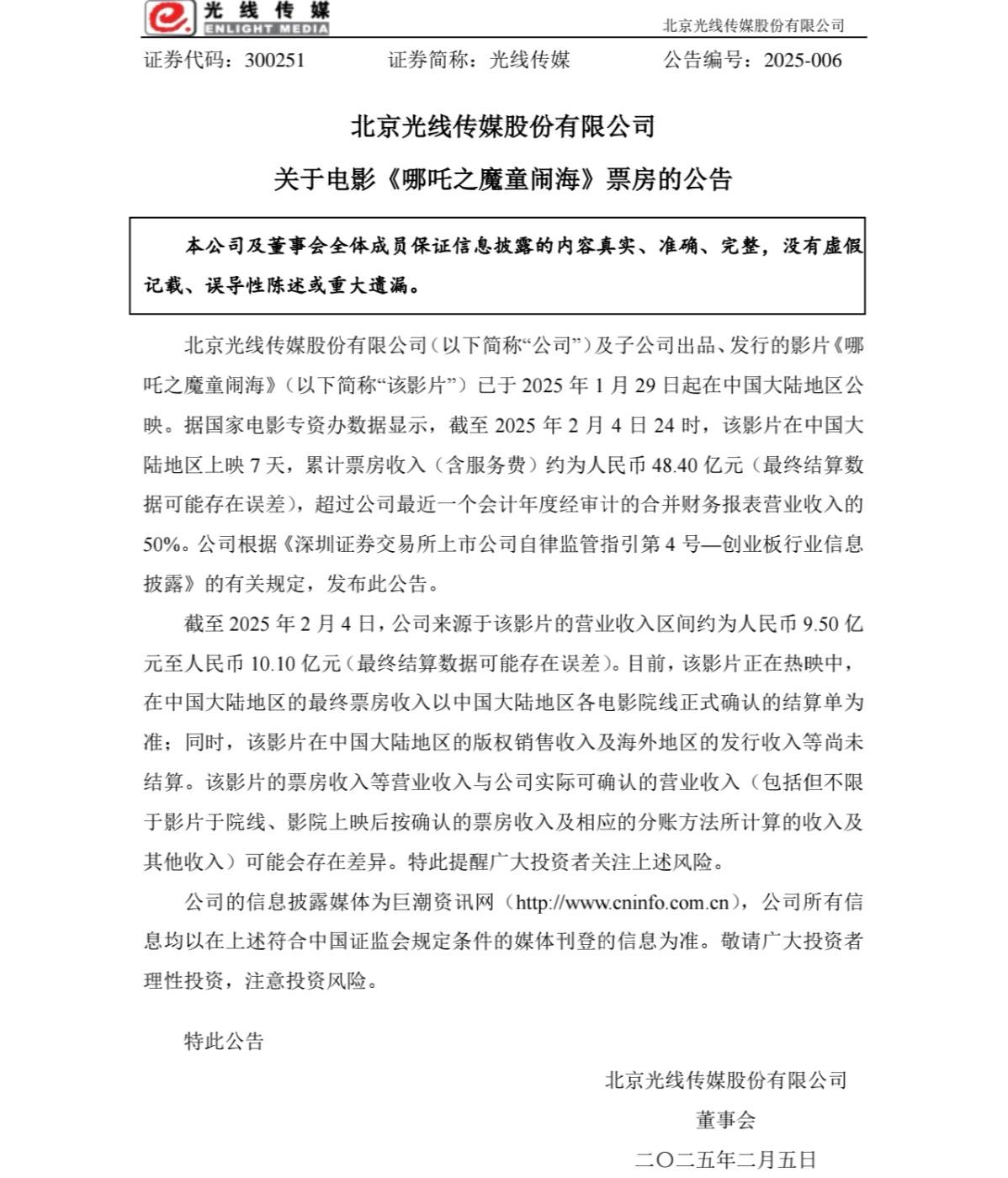
根据光线传媒的公告,截至2月4日24时,《哪吒2》上映7天累计票房(含服务费)48.4亿元时,公司来源于该片的营业收入约为9.5-10.1亿元。

票房48.4亿元(含服务费)时,投资方分账约17亿元,光线来源于该片的营业收入约为9.5-10.1亿元,可以粗略推算,光线占《哪吒2》分账比例约为55.9%-59.4%,取平均值约58%。
那饺子的两家公司成都可可豆动画和成都自在境界文化传媒合计占的分账比例约为42%。
假如《哪吒2》最终票房冲破160亿元,投资方分账超过57亿元,饺子的两家公司将分得约24亿元,光线将分得约33亿元。
成都可可豆动画、成都自在境界文化传媒两家公司饺子作为实控人的直接持股比例分别为56%、51%,这一部电影,就将他的个人身家提升到了10亿元以上。




